伟德国际(bevictor)官方网站-源自英国始于1946
首页
关于我们
伟德国际1946bv官网简介
现任领导
专业介绍
专业负责人
专业团队
学工队伍
教学科研
教学制度
教学动态
学术科研
课程建设
实践教学
实训室
实习基地
党建工作
党总支
“三会一课”
主题党日
员工工作
团委
员工会
会计协会
人才招聘
招生
就业
师生风采
教师风采
员工风采
下载中心
教师常用表格
员工常用表格
员工之窗
优秀员工
员工讲座
有话职讲
员工交流
主页
新闻网
综合服务平台
服务指南
信息公开
集团首页
首页
关于我们
伟德国际1946bv官网简介
现任领导
专业介绍
专业负责人
专业团队
学工队伍
教学科研
教学制度
教学动态
学术科研
课程建设
实践教学
实训室
实习基地
党建工作
党总支
“三会一课”
主题党日
员工工作
团委
员工会
会计协会
人才招聘
招生
就业
师生风采
教师风采
员工风采
下载中心
教师常用表格
员工常用表格
员工之窗
优秀员工
员工讲座
有话职讲
员工交流
您现在的位置:
首页
»
教学科研
» 教学制度
教学制度
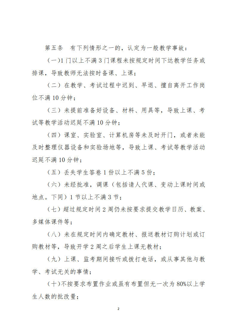
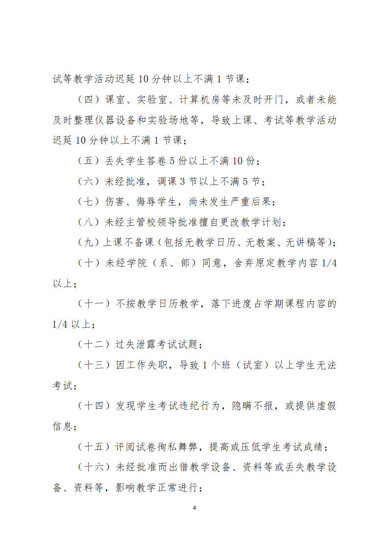
广商教字〔2015〕45号bevictor1946韦德官网教学事故认定和处理办法
日期:2018-06-20
|
点击量: